联重筑造首页 > 联重新闻 >抗击新冠疫情,厦门联重在行动!——“众志成城 共抗疫情”系列报道之二
抗击新冠疫情,厦门联重在行动!——“众志成城 共抗疫情”系列报道之二
时间:2020-06-22 编辑:超级管理员
隔离在家,积极好学的联重小伙伴们停工不停学,利用公司内外的平台,培训、学习操练起来。学习成长是我们永远的主题。
一、专业知识
服务部的小伙伴们在一线做着售后工作,为了给客户提供最好的服务,机器维修保养的工作规范可是需要时时记在心上哦。平日里遇到的技术难题现在由维特根资深服务工程师带领大家集中学习探讨。服务无止境,技术永追求!
销售部的小伙伴每月有两次集中会议和培训,疫情期间,我们坚持打卡,只是形式由线下改为线上。依托维特根集团全球同步的在线课程,我们将理论与实际相结合学习,温故而知新。

二、学习提升
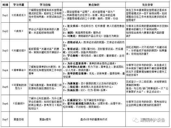
这个特殊的时期,虽然我们隔离在家,却是夯实内功,学习成长的好时机。打造反脆弱的组织和人生,我们就从学习成长开始。借助国内有名的付费学习平台,我们的学习群已经开始了听书打卡的活动。

三、客户培训
还没有接到复工通知的小伙伴,不要彷徨、不要迷茫,赶紧来预约厦门联重的线上培训课程。这里有经验丰富的工程师,这里有系统化的培训资料,以及互动式的学习方式。无论是基础课程还是定制课程,只要您一个电话,我们立刻为您组织起来。学习成长不等待,疫情一过,你一定会是路面建设中最闪亮的新星。
亲爱的小伙伴,让我们用自己的方式为战“疫”贡献一份力量,停工不停学,我们一路相伴。
闽公网安备35021202000035号